Conviertete el Kibernetes de tu IA
¿Crees que la IA es solo para 'prompters'? ¡Piénsalo de nuevo! Únete a la tripulación de los que realmente navegan las aguas de la inteligencia artificial. Descubre por qué ser el 'Kibernetes' de tu IA es la clave para dominar la productividad, planificando y dirigiendo como un verdadero capitán de alta mar digital."
La Importancia de la Dirección
Más Allá del “Prompt”El problema con la mayoría de los usuarios de IA hoy en día es que actúan como pasajeros y no como pilotos. Creen que el éxito radica en una “fórmula mágica de prompt” perfecta.
El Punto Fuerte
La IA no es una varita mágica; es una herramienta de productividad que amplifica la capacidad de juicio de su usuario. Si no sabes lo que quieres o cómo se ve un buen resultado, la IA tampoco lo sabrá.
Por qué hablo de “Kibernetes”
Esto me lleva de vuelta a la época de la universidad, estudiando teoría de sistemas (que aunque no lo crean, tiene poco que ver con informática, era una materia que veíamos compartida con comerciales y economistas).
**¿Qué es el ‘Kibernetes’? **
Para entender tu papel, volvamos a la raíz.
El Término: La palabra griega kybernētēs significa “piloto”, “timonel” o “gobernante”.
La Evolución: De este término deriva la palabra latina gubernator, y más tarde, en el siglo XX, “cibernética” (cybernetics), definida por Norbert Wiener como el estudio del control y la comunicación en el animal y la máquina.
¿Cuál debe ser tu rol?
Cuando usas la IA, debes ser el Kibernetes. Tu trabajo es dirigir, no solo pedir.
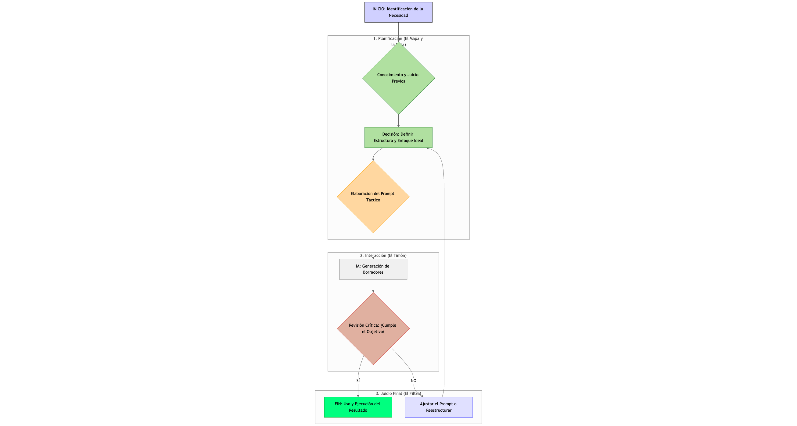
Los Tres Pilares de la Productividad
La productividad con la IA no se limita a la fase de entrada (el prompt), sino a la fase de planificación y ejecución.
Pilar 1: Conocimiento y Fundamento (Tu Mapa del tesoro) el conocimiento previo es vital.
- Juicio Informado: Para pedirle a la IA que redacte un correo crucial, debes saber si el tono que te da es apropiado para tu industria. Si le pides un análisis financiero, debes entender los términos y las métricas que utiliza.
- El Filtro de la Calidad: El Kibernetes es el filtro de calidad final. Sin tu experiencia, un resultado aparentemente fluido de la IA puede ser un error costoso.
Pilar 2: Planificación y Toma de Decisiones (La Ruta)Antes de teclear la primera palabra, debes tener un plan estratégico, tal como planificas la facturación y la comunicación con clientes foráneos.
- Estructura del Resultado: Define la meta, la estructura, y los puntos clave antes de la solicitud. Por ejemplo, si necesitas un informe, no pidas “hazme un informe”. Pide: “Genera el apartado 3 de un informe para el CEO que debe ser analítico, basándose en estas 5 cifras.”
- La Bifurcación: La IA te ofrecerá múltiples caminos (múltiples borradores, estilos o enfoques). Tu trabajo es escoger qué camino seguir (la decisión), no solo leer lo que se te presenta.
Pilar** 3**: El Prompt como Herramienta Táctica (El Timón)
El prompt pasa de ser la tarea principal a ser simplemente la ejecución de tu estrategia.
- Comando, No Solicitud: Usa el prompt para dirigir el proceso que ya has planificado, no para que la IA lo planifique por ti. Usa lenguaje de roles y restricciones para asegurar el enfoque que has elegido previamente.
Ejemplo: En lugar de: “Escribe sobre Six Sigma.” Usa: “Actúa como un editor de revista académica. Tu tarea es revisar y fortalecer la introducción de este texto, asegurándote de que todos los requisitos estén claros y conciso en menos de 10 líneas.”
Flujo del proceso

De Usuario a Comandante
El verdadero valor de la IA en la productividad no es la automatización de la tarea, sino la automatización de la ejecución.
El Resultado Final: Los “capitanes” de la IA serán aquellos que logren producir resultados 10x mejores, no solo 10x más rápidos, porque su juicio y su planificación estratégica guían cada interacción.
No puedes dejar que la IA trate de pensar por ti, te puedes apoyar para el proceso de descubrimiento, pero no asumir que se va a encarga de todo. Planifica, toma decisiones y luego, y solo entonces, usa el prompt para ejecutar tu visión.